
4月20日下午,江西省高级人民法院官方微博发布辟谣信息:曾春亮尚未执行死刑,仍在死刑复核中!

上午官方微信发消息 下午官方微博就辟谣
20日上午,江西高院微信公众号发布消息《帮曾春亮逃匿!江西一男子获刑!》,其中称曾春亮已被执行死刑。

有网友在江西高院辟谣微博下质疑江西高院的做法。

大象新闻记者发现,目前,江西高院微信公众号上午发布的文章中,已对曾春亮的状态进行了修改。

同时,网友纷纷评论称为啥曾春亮还没有被执行死刑,他不是应该被立即执行死刑吗?那么曾春亮到底犯了什么罪?

曾春亮6天杀3人 重锤1名7岁幼童致其重伤
2020年5月1日,曾春亮从浙江省金华监狱刑满释放返回抚州市乐安县。
因无生活来源遂起盗窃之念。7月21日晚,曾春亮随机来到乐安县山砀镇厚坊村一组被害人熊某美家,窃财未果后就地睡着。
7月22日6时30分许,被害人熊某美进房时发现曾春亮,曾春亮醒后持螺丝刀将熊某美按倒在地,用手捂住其嘴威胁不许喊叫,熊某美之子康某帅闻声赶到、上前制止,曾春亮持螺丝刀将康某帅、熊某美划伤身体多处后转身逃离现场,随后康某帅报警。
曾春亮听说乐安县警方四处找他,心生恐惧,认为康某帅报警致使自己无法正常生活,遂起杀害康某帅之念。
8月7日深夜,曾春亮携带尖刀潜入熊某美家,在储物间找到一把铁锤,守候在厨房伺机杀人。
8月8日早上,曾春亮残忍杀害两位老人,并重锤一名7岁幼童头部致其重伤。
潜逃中的曾春亮认为,自己无处藏身的现状系山砀镇厚坊村委会驻村扶贫第一书记没有满足其开采石场以及住房等要求所致,遂于8月13日上午8时许,持刀将被害人桂某平杀害于驻村休息室后逃离。
8月16下午4时27分,6天内连续杀害三人的曾春亮欲在界溪村进口冲卡,在乐安县山砀镇航桥村附近落网。

2020年12月21日,曾春亮案在江西省丰城市看守所开庭审理。当日中午,曾春亮案庭审完毕,法院表示择日宣判。
2021年1月11日上午9时25分,江西省宜春市中级人民法院在丰城市看守所对曾春亮一案作出一审判决,以故意杀人罪、抢劫罪、盗窃罪等罪名,数罪并罚,判处曾春亮死刑,剥夺政治权利终身,并处罚金两万元人民币。
一审宣判后,被告人曾春亮当庭表示认罪服判不上诉。
所有死刑都要经过复核程序吗?
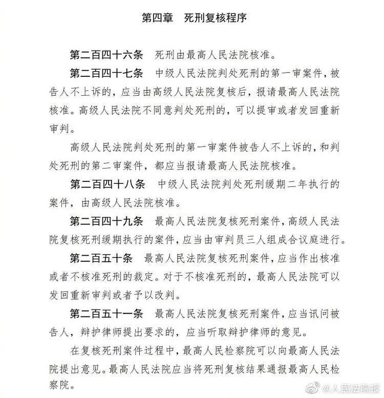
我国刑事诉讼法规定,死刑由最高人民法院核准。其中,刑事诉讼法第二百四十六条至第二百五十一条规定了死刑复核程序。

高级人民法院判处死刑的第一审案件被告人不上诉的,和判处死刑的第二审案件,都应当报请最高人民法院核准。所以,请耐心等待曾春亮的死刑复核。

7天执行到位245万元 解决企业燃眉之急
专访乳业专家宋亮:中国乳业应如何突破增长瓶颈期?
中国人民银行副行长李波:正研究对比特币、稳定币的监管规则
南京邮电大学五千师生与校友“薪火传·踏歌行”奔跑迎校庆
姚劲波直指房产交易领域存在“二选一”