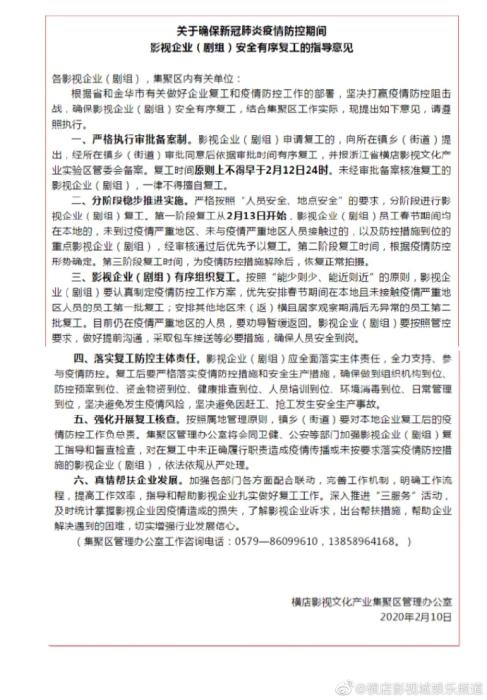
2月10日,横店影视城发布复工指导意见,规定影视企业(剧组)复工时间原则上不得早于2月12日24时,需经过审批、备案,否则不得擅自复工。复工将分阶段推进:第一阶段复工从2月13日开始,影视企业(剧组)员工春节期间均在本地且未接触疫情严重地区人员的,经审核通过后优先予以复工。目前仍在疫情严重地区的人员,要劝导暂缓返回。

今年年初,杭州凯旋派出所接到市民张女士的报警,她说自己被一名男子用两人的不雅视频要挟,对方向她敲诈10万块钱。接警之后,民警通过对张女士的调查得知,张女士今年45岁,而敲诈她的是正是她认识的一名24岁的网友董某。
2月10日,横店影视城发布复工指导意见,规定影视企业(剧组)复工时间原则上不得早于2月12日24时,需经过审批、备案,否则不得擅自复工。复工将分阶段推进:第一阶段复工从2月13日开始,影视企业(剧组)员工春节期间均在本地且未接触疫情严重地区人员的,经审核通过后优先予以复工。