近日,人社部公布 “2020年第一季度全国招聘求职100个短缺职业排行”。

100个短缺职业中,各类数量分别如下:
生产制造及有关人员(44个)
社会生产服务和生活服务人员(34个)
专业技术人员(15个)
办事人员和有关人员(4个)
党的机关、国家机关、群众团体和社会组织、企事业单位负责人(2个)
不便分类的其他从业人员(1个)
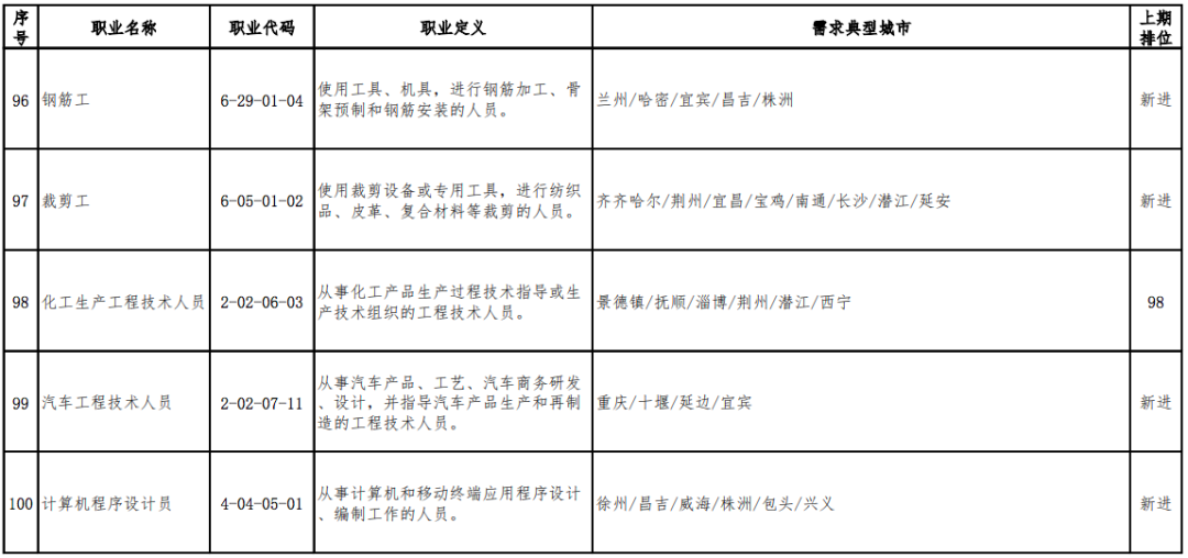
具体而言,短缺职业排名前十名的职业是营销员、快递员、餐厅服务员、保安员、包装工、焊工、保洁员、商品营业员、装卸搬运工、车工。
值得一提的是, “营销员”连续三期稳居第1位,“快递员”由上期(2019年第四季度)第13位跃居本期排行第2位,本期“家政服务员”“房地产经纪人”“收银员”等3个职业退出前十。
来看完整排行:(点开可看大图)

















来源:新华网、中国青年报、人社部官网
“十三五”期间,我国社保制度体系逐步完善,覆盖范围不断扩大,保障水平稳步提高,管理服务优化规范,建成世界上规模最大的社会保障体系,切实增强了人民群众的获得感、幸福感和安全感。
“十三五”期间,我国社保制度体系逐步完善,覆盖范围不断扩大,保障水平稳步提高,管理服务优化规范,建成世界上规模最大的社会保障体系,切实增强了人民群众的获得感、幸福感和安全感。
国新办3日举行新闻发布会介绍易地扶贫搬迁工作情况。搬出来只是易地扶贫搬迁工作的第一步,搬迁后续帮扶工作关系到脱贫攻坚成果的巩固。安置社区治理也是巩固易地扶贫搬迁脱贫成果的重要后续工作。
人力资源社会保障部就业促进司司长张莹会上介绍,人力资源社会保障部与有关部门一道,坚决贯彻党中央、国务院决策部署,拓渠道、强政策、优服务,持续加大易地扶贫搬迁群众的就业帮扶力度,累计帮助358万搬迁贫困劳动力实现就业,实现了有劳动力的搬迁家庭至少1人就业。
受人力资源和社会保障部职业技能鉴定中心委托,中国文化管理协会30日在京举办“电子竞技员”国家职业技能标准终审会。2019年,人力资源和社会保障部、国家市场监管总局、国家统计局正式发布13个新职业,引起社会各界高度关注,“电子竞技员”和“电子竞技运营师”就在这13个新职业中。
(记者李心萍)近日,人社部对外发布基本养老保险基金受托运营2019年度报告。自2016年底正式启动市场化投资运营以来,累计投资收益额850.69亿元,较好地实现了保值增值目标,为推动我国基本养老保险制度可持续发展提供了有力支撑。
人力资源和社会保障部24日公布的《基本养老保险基金受托运营2019年度报告》显示,截至2019年底,各省份委托全国社会保障基金理事会投资运营的基本养老保险基金资产总额10767.8亿元,当年投资收益额663.86亿元,投资收益率9.03%。
(记者江琳)17日,由中宣部、人社部联合举办的“最美基层高校毕业生”首场先进事迹报告会在京举行。据介绍,去年底,中宣部、人社部授予王辉、文竹、代东援、刘天娇、齐晓景、李晶、杨媚、金彩虹、宗立冬、陶建刚10位同志“最美基层高校毕业生”称号。
“截至10月底,全國外出務工貧困勞動力2973萬人,是去年外出務工總數的108.9%。四個重點,即對“三區三州”等深度貧困地區、52個未摘帽縣、易地扶貧搬遷安置區、湖北四類重點地區,在資金、政策、服務等方面傾斜支持。
记者12日从人力资源和社会保障部获悉,人社部印发通知,支持企业自主开展技能人才评价、发放职业技能等级证书,同时建立健全职业技能等级认定与专业技术职称评审的贯通机制。