“我家狗狗很温顺的,不会咬人的”
“狗狗这么可爱,怎么能用绳拴”
“我家狗狗可是经过专业训练的”
以后请别再说了!

小孩被狗咬伤场面
狗咬人悲剧再次发生
4月26日早晨,汉南某小区内,突然发生惊险一幕:一名骑单车上学的小男孩,被两只在小区内游荡的大黑狗扑倒在地,咬得伤痕累累。
目击者李女士告诉记者,小男孩今年8岁多,在小区里的小学就读。当时,小男孩骑着自行车从小区内的路上经过,突然有两只未拴绳子的大黑狗从边上窜出来。
两只大黑狗追咬小男孩,将男孩连人带车扑倒在地撕咬,男孩的衣服被咬得稀烂。男孩浑身是血,痛得在地上打滚,大声喊救命。
一位正在小区打扫卫生的保洁阿姨闻讯,跑上前去施救。她挥舞扫把,将两只大黑狗打跑,并呼救:“狗咬伤人了,大家快来救人啊!”
一男子见状,赶紧将浑身是血的小男孩抱到自己的私家车上,一路狂奔,送到附近医院抢救。
记者了解到,事发小区里养狗的业主较多。
该小区的业主称,小区的狗患一直较严重,不少狗主人遛狗时,不给狗系上绳子,任狗在小区内四处溜达。
对于小男孩治疗情况,晚报君会继续关注,陪他度过难关。
类似悲剧已发生多起
1岁男孩小区玩耍被狗咬伤
2018年3月22日下午,安徽合肥一小区,一个一岁的男孩,被一只黄狗咬伤,紧急送往医院救治。23日,孩子在医院经过抢救,虽然没有生命危险,但脸上缝了许多针,让人心疼。

妈妈抱着被咬伤的孩子,心都碎了。
提醒:如遇到拴绳的狗狗
怎样最大限度保护自己?


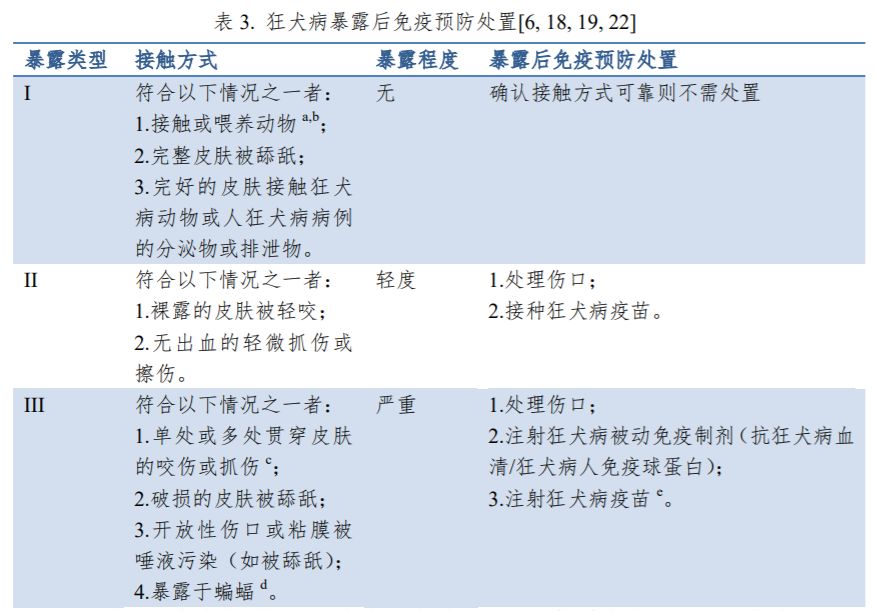
狂犬病预防控制技术指南(2016 版)
来源:“武汉晚报”微信号
责任编辑:闫宏亮
近日,河南郑州,一处“狗垃圾站”亮相城市街头,上面写有“狗狗便溺收集点”、“请及时清理狗便”等字样,并配有垃圾袋和使用指南,引导遛狗的犬主文明养犬。犬只若当街便溺,饲养者可免费取用垃圾袋,清理狗便,保持环境卫生。
都说狗狗是人类忠实的伙伴,而且还又贴心又可爱又聪明。近日,深圳就有一只狗狗走红,根据狗狗主人发布的视频狗狗听电话后,给小主人送水杯该视频也在网络上传播。
10月31日,河北邢台,今年 43 岁的韩占国是一名普通农民,虽然只有初中文凭,但他自小就有画画的爱好和天赋。雄鹰展翅、金鸡报晓、万里长城……一幅幅用瓜子壳创作的画作,新奇别致,立体感极强。大象新闻·东方今报编辑:姚冬梅
9月15日下午,郑州市伏牛路汝河路街头,一位七旬老太太在牵着狗绳遛狗时不慎被狗绳绊倒,导致右臂骨折。经急救人员查看,老人右臂明显变形,初步判断为骨折,医务人员随即用夹板将老人骨折的右臂固定后,送往医院进一步治疗。
前段时间,大胃王“吃播”博主假吃催吐、浪费严重等现象被曝光后,多家视频平台纷纷响应,加强对美食类视频内容的审核,并清理了一批浪费粮食、假吃催吐、宣扬量大等博眼球炒作的“大胃王”、“吃播”类视频,并在相关栏目中提示“珍惜粮食、合理饮食”。在视频下方的留言中,还有网友让博主给狗狗催吐……据悉,这些博主大多都是通过售卖宠物食品变现。
90后小伙黄河漂流38天,网友:请别带上狗狗 近日,一则90后小伙一人一狗,黄河漂流38天的消息引发大家的关注 据了解,7月28日,90后小伙步凡顺着黄河漂流到济南。步凡表示,穿上救生衣,搭乘小舟(气船),带上心爱的小狗“辣条”,漂流于黄河之间,是他多年来的梦想。
近日,郑州天空连日阴雨,虽然天气温度不高,但潮湿和闷热依然让人感觉到三伏天的威力。7月25日下午,郑州市化工路附近贾鲁河段,一处在建并试水的人造瀑布和池塘中引来许多顽童跳入水中戏水玩耍。
6月17日是“叶大姐小院”每月“轧账”的日子。叶大姐小院有大大小小700多只流浪动物,其中绝大部分是狗,少数是猫,极少数是羊、鸭子和鸡。”安姐说,那时候叶大姐救的狗还不是特别多,她是眼看着基地的狗一天天多起来,一天天从小狗长成大狗。
5月21日晚,郑州市沁河路秦岭路有居民反映,夜间九点左右,位于路口东南角一处小区内,有猴子出现在居民楼下与狗狗抢起了食物。当晚,陈先生报警后,辖区民警以及巡防员赶来后发现,灵巧的猴子在树上时隐时现,大家也无可奈何。
5月18日,浙江省《宁波市养犬管理条例》施行新闻发布会召开,规定了宁波市文明养犬的种种细则。野外遛狗,路边难免有些不卫生的东西,狗误食很可能对健康造成难以挽回的损伤,嘴套上嘴,管住了狗贪吃的嘴;“遛狗套装”成标配,守护路人的安全。常备“遛狗套装”,让文明养狗成为我们之间的默契,才是给狗狗的真正自由。